产品中心
- 全自动红外测油仪
- 全自动紫外测油仪
- 红外/紫外测油仪
- 便携红外/紫外测油仪
- 全自动萃取仪液液萃取
- 便携红外紫外测油一体机
- 红外紫外一体机测油仪
- 在线红外/紫外测油仪
- 在线型荧光测油仪
- 紫外荧光测油仪
- 全自动COD分析仪/滴定仪
- 高锰酸盐指数分析仪
- 便携式抽滤器/采样器/离心机
您只需一个电话我们将提供合适的产品,让您花少的钱,达到好的效果
- 全国统一服务热线
- 13910244990
- 400-8080331
最新资讯
- 成套设备落地!博海星源四大类监测仪器正式投用攀枝花西区环境检测站
- 便携再升级!EP980S全自动便携式红外测油仪手提化革新,精准高效兼顾移动监测
- 破解海洋/河口水质油类监测痛点:UVF980全自动便携式紫外荧光测油仪解决方案
- 博海星源测油仪通过君正焦化厂验收 助力环保升级
- 博海星源EP900S红外测油仪顺利通过深圳光明监测站验收
- 四氯乙烯中红外测油仪用溶液标准物质
- UV980 全自动便携式紫外测油仪:从实验室到野外,全场景覆盖水质石油类检测
- 技术赋能绿色氢能!博海星源核心测油设备成功落地能建绿色氢氨新能源(松原)项目
- 新疆送变电有限公司三宫生产基地
- 便携式水质离心机:应急监测 “轻、久、快”
- 博海星源全自动红外测油仪成功落地铜仁疾控
- SE-6KA 全自动液液萃取器核心故障速解
- 告别繁琐!UVF4000 全自动紫外荧光测油仪,让海洋水质监测效率翻倍
- 节后冲刺!博海星源紧锣密鼓保生产发货,筑牢履约防线
- 全自动红外测油仪操作注意事项
- 为何选择博海星源?EP4000B 全自动红外测油仪的技术价值与选择逻辑
- 精研核心技术,筑牢服务根基 —— 北京博海星源 EP4000B 全自动红外分光测油仪专项培训顺利开展
- EP9000 水中油在线水质分析仪技术解析
- SE6KA 全自动液液萃取器:开启高效萃取新时代
- 博海星源:EP4000B 全自动红外测油仪客户回访纪实
咨询热线:
13910244990
400-8080331
邮箱:bhxy010@sina.com
地址:北京通州区环景路18号金桥产业园H2
-
产品详情





EP900型红外分光测油仪
1、符合标准 符合国家标准“HJ637-2018水质 石油类和动植物油的测定 红外光度法”
2、技术原理
根据HJ637-2018标准,用四氯乙烯萃取水中的油类物质,测定总萃取物,然后将萃取液用硅酸镁吸附,经脱除动植物油等极性物质后,测定石油类。总萃取物和石油类的含量均由波数分别为2930cm-1(CH2基团中C-H键的伸缩振动)、2960cm-1(CH3基团中C-H键的伸缩振动)和3030cm-1(芳香烃中C-H键的伸缩振动)谱带处的吸光度A2930、A2960和A3030进行计算。动植物油的含量按总萃取物与石油类含量之差计算。
3、仪器的使用部门 环境监测系统,石油化工、水文水利、自来水公司、污水处理厂、火力发电厂、钢铁企业、高校科研教学、农业环境监测、铁路环境监测、汽车制造、海洋环境监测、交通环境监测、环境科研等检测室、实验室使用。
4、技术指标
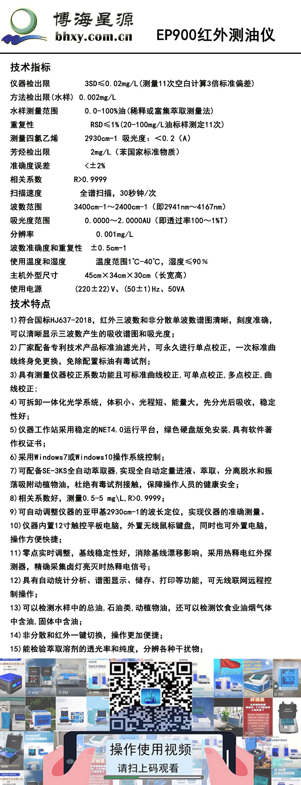
项 目 技术指标
仪器检出限 3SD≤0.02mg/L(测量11次空白计算3倍标准偏差)
方法检出限(水样) 0.002mg/L 水样测量范围 0.0-100%油(稀释或富集萃取测量法)
重复性 RSD≤1%(20-100mg/L油标样测定11次)
测量四氯乙烯 2930cm-1 吸光度:<0.2(A)
芳烃检出限 2mg/L(苯国家标准物质)
准确度误差 <±2%
相关系数 R>0.9999
扫描速度 全谱扫描,30秒钟/次
波数范围 3400cm-1~2400cm-1(即2941nm~4167nm)
吸光度范围 0.0000~2.0000AU(即透过率100~1%T)
分辨率 0.001mg/L
波数准确度和重复性 ±0.5cm-1
使用温度和湿度 温度范围1℃-40℃,湿度≤90﹪
主机外型尺寸 45cm×34cm×30cm(长宽高)
使用电源 (220±22)V、(50±1)Hz、50VA
5、技术特点
1)符合国标HJ637-2018,红外三波数和非分散单波数谱图清晰,刻度准确,可以清晰显示三波数产生的吸收谱图和吸光度;
2)厂家配备产品标准油滤光片,可永久进行单点校正,一次标准曲线终身免更换,免除配置标油有毒试剂;
3)具有测量仪器校正系数功能且可标准曲线校正,可单点校正,多点校正,曲线校正;
4)可拆卸一体化光学系统,体积小、光程短、能量大,先分光后吸收,稳定性好;
5)仪器工作站采用稳定的NET4.0运行平台,绿色硬盘版免安装,具有软件著作权证书;
6)采用Windows7或Windows10操作系统控制;
7)可配备SE-3KS全自动萃取器,实现全自动定量进液、萃取、分离脱水和振荡吸附动植物油,杜绝有毒试剂接触,保障操作人员的健康安全; 8)相关系数好,测量0.5-5 mg\L,R>0.9999;
9)可自动调整仪器的亚甲基2930cm-1的波长定位,实现仪器的准确测量。
10)仪器内置12寸触控平板电脑,外置无线鼠标键盘,同时也可外置电脑,操作方便快捷;
11)零点实时调整,基线稳定性好,消除基线漂移影响,采用热释电红外探测器,精确采集卤灯亮灭时热释电信号;
12)具有自动统计分析、谱图显示、储存、打印等功能,可无线联网远程控制操作;
13)可以检测水样中的总油,石油类,动植物油,还可以检测饮食业油烟气体中含油,固体中含油;
14)非分散和红外一键切换,操作更加便捷;
15)能检验萃取溶剂的透光率和纯度,分辨各种干扰物;实验室内置电脑红外测油仪


